https://doi.org/10.29312/remexca.v16i30.4053

elocation-id: e4053

González-González, Corrales-Suastegui, Narváez-Mendoza, and González-Jasso: Agricultural cycles analogous to ENSO: prediction of yields of rainfed corn and beans in Mexico

Journal Metadata

Journal Identifier: remexca [journal-id-type=publisher-id]

Journal Title Group

Journal Title (Full): Revista mexicana de ciencias agrícolas

Abbreviated Journal Title: Rev. Mex. Cienc. Agríc [abbrev-type=publisher]

ISSN: 2007-0934 [pub-type=ppub]

Publisher

Publisher’s Name: Instituto Nacional de Investigaciones Forestales, Agrícolas y Pecuarias

Article Metadata

Article Identifier: 10.29312/remexca.v16i30.4053 [pub-id-type=doi]

Article Identifier: 00016 [pub-id-type=other]

Article Grouping Data

Subject Group [subj-group-type=heading]

Subject Grouping Name: Articles

Title Group

Article Title: Agricultural cycles analogous to ENSO: prediction of yields of rainfed corn and beans in Mexico

Contributor Group

Contributor [contrib-type=author]

Name of Person [name-style=western]

Surname: González-González

Given (First) Names: Miguel Ángel

X (cross) Reference [ref-type=aff; rid=aff1]

Superscript: 1

X (cross) Reference [ref-type=corresp; rid=c1]

Superscript: §

Contributor [contrib-type=author]

Name of Person [name-style=western]

Surname: Corrales-Suastegui

Given (First) Names: Arturo

X (cross) Reference [ref-type=aff; rid=aff1]

Superscript: 1

Contributor [contrib-type=author]

Name of Person [name-style=western]

Surname: Narváez-Mendoza

Given (First) Names: Mario Primitivo

X (cross) Reference [ref-type=aff; rid=aff1]

Superscript: 1

Contributor [contrib-type=author]

Name of Person [name-style=western]

Surname: González-Jasso

Given (First) Names: Luis Antonio

X (cross) Reference [ref-type=aff; rid=aff1]

Superscript: 1

Affiliation [id=aff1]

Label (of an Equation, Figure, Reference, etc.): 1

Institution Name: in an Address: Campo Experimental Pabellón-INIFAP. Carretera Aguascalientes-Zacatecas km 32.5, Pabellón de Arteaga, Aguascalientes, México. CP. 20670. Tel. 55.38718700, ext. 82508. [content-type=original]

Institution Name: in an Address: Campo Experimental Pabellón [content-type=orgdiv1]

Institution Name: in an Address: INIFAP [content-type=orgname]

Address Line

State or Province: Aguascalientes

Postal Code: 20670

Country: in an Address: México [country=MX]

Author Note Group

Correspondence Information: [§] Autor para correspondencia: gonzalez.miguelangel@inifap.gob.mx. [id=c1]

Publication Date [date-type=pub; publication-format=electronic]

Day: 01

Month: 09

Year: 2025

Publication Date [date-type=collection; publication-format=electronic]

Season: Sep-Oct

Year: 2025

Volume Number: 16

Issue Number: esp30

Electronic Location Identifier: e4053

History: Document History

Date [date-type=received]

Day: 00

Month: 06

Year: 2025

Date [date-type=accepted]

Day: 00

Month: 08

Year: 2025

Permissions

License Information [license-type=open-access; xlink:href=https://creativecommons.org/licenses/by-nc/4.0/; xml:lang=es]

Este es un artículo publicado en acceso abierto bajo una licencia Creative Commons

Abstract

Title: Abstract

The socioeconomic sector is increasingly relying on efficient and accessible tools to predict agri-environmental conditions. This study uses a decision tree classification model to identify agricultural cycles similar to the El Niño Southern Oscillation climate phenomenon. The objective is to historically relate the national agricultural yields of rainfed corn and beans in Mexico with ENSO, through the spring-summer (SS) agricultural censuses of 1980-2014, and to identify the spring-summer cycles analogous to the El Niño Southern Oscillation and subsequently simulate the yields of 2015-2023 (average of analogous years) for both crops. Additionally, the values of the simulations were adjusted using methods such as yield deviation and trend with the Mann-Kendall test of the previous cycle. The results of the mean absolute percentage error (MAPE) show a good fit for corn (MAPE= 4%) and beans (MAPE= 14%) with the use of deviations; the incorporation of the trend slightly improves the fit in beans (MAPE= 11%), but not in corn (MAPE= 22%). The effectiveness of these methods in forecasting yields months in advance depends mainly on the accuracy of El Niño Southern Oscillation temperature forecasts. This empirical method demonstrates potential to be applied in other rainfed crops and regions influenced by the El Niño Southern Oscillation; therefore, it offers a valuable tool for anticipating socioeconomic impacts related to this phenomenon.

Keyword Group [xml:lang=en]

Title: Keywords

Keyword: climate teleconnection

Keyword: crop prediction

Keyword: historical data

Counts

Figure Count [count=6]

Table Count [count=2]

Equation Count [count=0]

Reference Count [count=26]

Abstract

The socioeconomic sector is increasingly relying on efficient and accessible tools to predict agri-environmental conditions. This study uses a decision tree classification model to identify agricultural cycles similar to the El Niño Southern Oscillation climate phenomenon. The objective is to historically relate the national agricultural yields of rainfed corn and beans in Mexico with ENSO, through the spring-summer (SS) agricultural censuses of 1980-2014, and to identify the spring-summer cycles analogous to the El Niño Southern Oscillation and subsequently simulate the yields of 2015-2023 (average of analogous years) for both crops. Additionally, the values of the simulations were adjusted using methods such as yield deviation and trend with the Mann-Kendall test of the previous cycle. The results of the mean absolute percentage error (MAPE) show a good fit for corn (MAPE= 4%) and beans (MAPE= 14%) with the use of deviations; the incorporation of the trend slightly improves the fit in beans (MAPE= 11%), but not in corn (MAPE= 22%). The effectiveness of these methods in forecasting yields months in advance depends mainly on the accuracy of El Niño Southern Oscillation temperature forecasts. This empirical method demonstrates potential to be applied in other rainfed crops and regions influenced by the El Niño Southern Oscillation; therefore, it offers a valuable tool for anticipating socioeconomic impacts related to this phenomenon.

Keywords

climate teleconnection, crop prediction, historical data.

Introduction

In Mexico, the area planted in 2023 reached a total of 20 000 000 ha (Mha). Among the spring-summer (SS) crops, grain corn and beans occupied 5.7 Mha and 0.85 Mha, respectively (https://nube.agricultura.gob.mx/cierre-agricola). Due to their relevance in food security, these crops contribute approximately 60% to 90% of national consumption, according to reports (Muñoz et al., 2022).

Interannual climate variability is one of the main factors affecting agricultural production in the country, where authors have shown that it is related to the ocean-atmosphere teleconnection of the El Niño Southern Oscillation (ENSO) (Qian et al., 2020; Sazib et al., 2020; Cao et al., 2023). During the last decade, several studies have highlighted the importance of the ENSO phenomenon and its phases, which are called El Niño/Neutral/La Niña (EN/N/LN), as indicators of crop yield variability in several regions in Mexico (Blanco-Macías et al., 2020; Bojórquez-Serrano, 2020; Ramírez-Gil, 2020; Velasco-Hernández et al., 2021).

EN/LN phases have been widely used in the assessment of climate variability and have been helpful in most of Mexico. The dominant trends observed at the global and regional levels were a decrease in yields of most crops, mainly attributed to temperature and precipitation (Zipper et al., 2016; Yadav et al., 2021).

Crop yield has been commonly predicted by relating historical yield to different variables, such as climatic, physiological, and socioeconomic variables (Kucharik and Serbin, 2008). For example, yield variability has been examined by using temperature and precipitation, which are employed as the main climatic variables for yield prediction, providing valuable information about growing conditions (Siebert et al., 2017).

Most studies on agricultural yield prediction have relied on relatively short historical records, usually 30 to 40 years, rather than employing longer time series exceeding 100 years. Using more extended periods can be advantageous for analyzing how crops respond to various climatic conditions, such as extreme events (eg., droughts), gradual changes in temperature and precipitation, and socioeconomic variations (such as fluctuations in regional prices or polices).

Nevertheless, working with long time series may involve assuming that the response of crops to climate change is stationary; that is, that it does not vary over time. This assumption might not be valid, as plants can adapt, either naturally or through technological advances, to changes such as rising temperatures. Due to the above, it is crucial to evaluate yield prediction models considering different periods and lengths of data to properly incorporate these factors (Rezaei et al., 2023).

Therefore, the objectives of this work were: 1) to identify the historical indices of ENSO from 1980 to 2014 to obtain a model of analogous SS cycles from 2015 to 2023; 2) to directly relate analogous SS cycles to historical yields in grain corn and bean crops, to simulate 2015-2023 yields; 3) to adjust the simulations based on the absolute deviation and trend detected in both crops to determine the simulated yields with the aforementioned adjustments and 4) to evaluate the adjusted simulated yields against what was recorded.

Evaluating the results helps to make accurate yield forecasts and further improve our understanding of the impacts of climate teleconnections on the sustainability of agricultural systems (Najafi et al., 2018).

Materials and methods

Study area

The study area is in Mexico, with a territory of 1 943 945 km2, located in the south of North America between the Pacific and the Atlantic-Gulf of Mexico oceans (Figure 1). Mexico, due to its location between North and Central America, is a region that, thanks to its rugged topography, presents diverse climates and microclimates. Large-scale climate is modulated by several mechanisms, such as the associated transport of moisture from both oceans.

Figure 1

Figure 1. Geographic location of Mexico in North America.

2007-0934-remexca-16-esp30-e4053-gf7.png

In the region, drought is the climatic phenomenon that has the most negative impact on the population that depends mainly on rainfed agriculture for its livelihood. Therefore, it is worrying that climate change has caused uncertainty in the future suitability of these lands for traditional crops (Conde et al., 2006).

Database

The yields of rainfed grain corn and beans were taken from the SIAP database (https://www.gob.mx/agricultura/dgsiap/acciones-y-programas/produccion-agricola-33119) for the spring-summer (SS) cycles from 1980 to 2023, which are official data from the Secretariat of Agriculture and Rural Development (SADER, for its acronym in Spanish) in Mexico. The data were reported in t ha-1 at the national level.

In the case of the ENSO database, the historical temperatures of region 3.4 (ENSO 3.4) were used, which were downloaded from the web repository: https://www.cpc.ncep.noaa.gov/data/indices/ersst5.nino.mth.91-20.ascii. Monthly temperature data (March-September) in degrees Celsius (°C) for the period 1980-2023 were selected.

Development of the analogous SS cycle model

The analogous SS cycle model consisted of the Pearson (r) correlation of the monthly temperature of ENSO3.4 during the 1980-2014 SS cycles with the monthly temperature of ENSO3.4 for each of the 2015-2023 SS cycles. It is worth mentioning that these last nine SS cycles, approximately 20% of the total data, were chosen because they were later used as SS cycles to test corn and bean yields, based on the yields of the training SS cycles (1980-2014).

For the first SS cycle analogous to ENSO (2015), the seven-month block of the 2015 SS cycle was correlated with the seven-month block of the 1980 SS cycle, and so on until the last correlation with the 2014 SS cycle. Then, the second cycle (2016) was continued, following the same procedure as before, until the last cycle (2023) was completed. For each SS cycle analogous to ENSO, that is, for the years 2015-2023, those years where there was a strong correlation (r( 0.8) were identified.

The information from the years analogous to the ENSO for the 2015-2023 cycles was used to extract the rainfed corn and bean yields (1980-2014 training cycles), and they were used to make assemblies (arithmetic average of yields of analogous SS cycles), to obtain the simulations of the agricultural yields of rainfed corn and beans from 2015 to 2023 (test cycles).

Adjustment to simulated yields

In addition to the analogous yield simulations (SA) performed for the test SS cycles, different adjustment alternatives were developed and compared: a) Simulation+Deviation. For both crops, the simulations of each of the test SS cycles were compared against the records and their deviation was calculated: D i = x ^ i - x i 1). Where: Di= is the deviation of the simulation year x ^ against the recorded year x, for corn or beans; i= represents the years from 2015 to 2023.

The result of each deviation was added to the following test year in order to have a forecast; for example, DA2016 was the first, which was calculated with the deviation of what was simulated with the record of the previous SS cycle (E2015): DA i = A i + D i-1 2). Where: DAi= is the adjustment by the deviation simulation method and A= is the assembly of the years analogous to the test cycle in question (i). b) Simulation+trend. Due to technological advances in yield increases (non-stationary series), the significance of the trend was verified through the non-parametric Mann-Kendall test, and Sen’s slopes were extracted.

The significant trends were calculated in a stepwise manner to obtain the slope increment value (increments per year for both crops) and integrated into the next SS cycle; for example, the Mann-Kendall test for 1980-2015 was performed to be integrated to 2016, similar to what was done with the deviation method: MKAi= SAi + SLi-1 3). Where: MKAi= is the adjustment by the Mann-Kendall method and SLi-1= is Sen’s slope (increase or decrease in yields for each year of analysis) of the previous cycle. c) Simulation+deviation+trend. Finally, this last method integrates the last two options for adjusting the yields of rainfed corn and bean crops to be analyzed: DA+MKAi 5).

Evaluation of simulations vs. records

It is worth mentioning that the nine simulations to be evaluated (2015-2023) were reduced to eight (2016-2023) because, when using the adjustment methods, information from the previous year was used. Metrics were determined to quantify the magnitude of the errors of the initial simulations and simulations with each of the adjustment methods to the simulated or test SS cycles (2016-2023) for each of the crops.

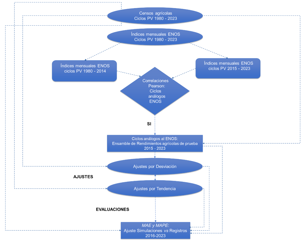
To this end, MAE metrics were calculated in all simulations or test SS cycles (2016-2023): MAE m = 1 n t=1 n A t - F t 6). Where: MAEm= is the mean absolute error of the method (m) in question for each crop; At= is the actual yield and Ft= is the simulated yield. Likewise, the mean absolute percentage errors (MAPE) were calculated based on the MAE, dividing it by the average of the actual yield (At) in the SS cycles from 2016 to 2023: MAPE m = 1 n t=1 n A t - F t A t 7). Where: MAPEm= is the mean absolute percentage error for rainfed corn or beans of each of the proposed adjustment methods for the test SS cycles (2016-2023) (Figure 2).

Figure 2

Figure 2. Procedure for obtaining simulations of agricultural yields for corn and beans (2015-2023) with their corresponding adjustment methods and evaluations.

2007-0934-remexca-16-esp30-e4053-gf8.png

Results and discussion

Analogous SS cycles

Figure 3 shows the analogous SS years or cycles identified for the test years. Three to 23 analogous SS cycles are identified in the simulated years, with the lowest in 2015. This is very likely given that a very intense El Niño was recorded for that cycle (Zhai et al., 2016); therefore, few historical years since 1980 have had such magnitude.

Figure 3

Figure 3. Analogous SS cycles (y-axis) of the test years 2015-2023 (x-axis).

2007-0934-remexca-16-esp30-e4053-gf9.png

On the other hand, in the rest of the SS cycles, a significant number of analogous years are recorded (up to 23 years in 2019), which were mostly found in the N phase of the ENSO phenomenon, which is similar to what was identified by González-González and Corrales-Suastegui (2024). The ENSO phenomenon is an important modulator of climate variability at the global level and hence affects rainfed agricultural yields; however, there are other phenomena or climatic teleconnections to be considered, especially for Mexico (Llanes-Cárdenas, 2020).

Among these are the North Atlantic Oscillation (NAO) and the Pacific Decadal Oscillation (PDO), which also influence precipitation and temperature patterns in the region. In addition, climate variability in Mexico is strongly associated with tropical cyclone activity and the interaction between the Pacific and Atlantic oceans, which can exacerbate droughts or floods in different areas of the country.

Simulated yields for corn and beans

The assemblies of rainfed grain corn yields were around 2 t ha-1, with a maximum of 2 610 t ha-1 for the years 2020, 2021 and 2022 and a minimum of 1 390 t ha-1 in 2016, whereas the standard deviations of the analogous SS cycles for each simulation year were between 200 and 300 kg ha-1 (Table 1a). In the case of rainfed beans, the assemblies of the simulated yields were around 500 kg ha-1, with a maximum of 570 kg ha-1 and a minimum of 465 kg ha-1, while the standard deviations of the analogous SS cycles for each simulation year were around 100 kg ha-1 (Table 1b).

Table 1

Table 1. Descriptive statistics of the 2015-2023 yield simulations for corn (a) and beans (b).

2015 2016 2017 2018 2019 2020 2021 2022 2023
(a)
Aver 2.013 1.989 1.898 1.913 1.973 2.026 1.961 2.027 2.205
Max 2.18 2.3 2.34 2.42 2.56 2.61 2.61 2.61 2.5
Min 1.78 1.39 1.52 1.48 1.52 1.39 1.48 1.52 1.78
Dev 0.208 0.29 0.246 0.336 0.294 0.347 0.335 0.343 0.226
(b)
Aver 0.57 0.465 0.479 0.512 0.484 0.485 0.489 0.495 0.56
Max 0.67 0.61 0.63 0.67 0.63 0.61 0.63 0.63 0.67
Min 0.37 0.32 0.36 0.26 0.36 0.32 0.26 0.37 0.37
Dev 0.173 0.095 0.072 0.129 0.072 0.083 0.089 0.071 0.096

There was a greater amplitude in the yields of the analogous SS cycles used for beans compared to corn, due to the erratic precipitation conditions where the largest rainfed bean-growing areas are located (north-central Mexico), since droughts are a factor that limits the development of the crop (Acosta-Díaz et al., 2011 ).

Deviations in simulations and trends in the records

Deviations of the simulated yields show an underestimation in all years for corn and beans; nevertheless, for beans, there are overestimations in 2015, 2020 and 2022 (Figure 4). The deviations are around 500 kg ha-1 in the case of corn and around 65 kg ha-1 for rainfed beans. Underestimations in yields are characteristic of average or regression methods (González-González and Guertin, 2021).

Figure 4

Figure 4. Difference between simulated and observed yields of rainfed corn (a) and beans (b).

2007-0934-remexca-16-esp30-e4053-gf10.png

As for the Mann-Kendall test, significant positive trends are shown in the records of both crops; it is notably stronger in corn (Tau= ~0.7 and p-value≤ 0.05) compared to beans (Tau~ 0.3 and p-value≤ 0.05) (Table 2). In the case of corn, an annual trend of 24 to 26 kg ha-1 and 3 to 4 kg ha-1 was observed for beans (Table 2).

Table 2

Table 2. Identification of significant trends (p- value) and slopes (SEN’s slope) of historical rainfed corn (a) and bean (b) yields for each of the test SS cycles (2015-2022), using the Mann-Kendall test.

a)
SS cycles Tau p-value Sen’s slope
1980-2015 0.711 1.23E-09 0.024
1980-2016 0.727 1 0.024
1980-2017 0.741 6.74E-11 0.025
1980-2018 0.752 1.88E-11 0.025
1980-2019 0.764 4.45E-12 0.026
1980-2020 0.771 1.47E-12 0.026
1980-2021 0.78 4.12E-13 0.026
1980-2022 0.788 1.16E-13 0.026
1980-2023 - - -
(b)
SS cycles Tau p-value Sen’s slope
1980-2015 0.332 0.005 0.004
1980-2016 0.346 0.003 0.004
1980-2017 0.362 0.002 0.004
1980-2018 0.377 0.001 0.004
1980-2019 0.373 0.001 0.004
1980-2020 0.347 0.002 0.004
1980-2021 0.37 0.001 0.004
1980-2022 0.34 0.002 0.003
1980-2023 - - -

A positive trend is detected due to technological advances, especially in the yields of global wheat, rice and corn crops (FAO, 2017). In the case of rainfed beans, this study apparently shows that their technological progress has been lower, perhaps because the breeds respond differently to drought conditions (Beebe et al., 2013 ).

Adjustments to simulations and evaluations of corn and bean yields

For rainfed corn, the adjustment of the simulated yields with the deviation of the previous SS cycle shows a substantial improvement in the yield estimate, as does the incorporation of the trend along with the deviation. On the other hand, the use of the trend alone shows the least certainty (Figure 5a). The results of the corn yield model simulation evaluations are comparable to the overall work by Reyes-González et al. (2021) and slightly better than those by García-Montesinos et al. (2020) in southern Mexico. In the case of beans, in the adjustment to the simulated, greater certainty is observed with the deviation and the deviation and trend together, and less certainty with the use of the trend alone, similar to what was found for corn (Figure 5b).

Figure 5

Figure 5. Records, simulations, and simulations with adjustments to yields for rainfed corn (a) and beans (b) with the different methods proposed during the test SS cycles (2015-2023).

2007-0934-remexca-16-esp30-e4053-gf11.png

For corn, MAPE values are 22% in simulation and simulation along with trend, while they are only 4% using deviation and deviation along with trend (Figure 6a). On the other hand, in beans, a similar MAPE is observed in all methods (from 11% to 14%), but with a better fit with the use of the trend alone (11%) (Figure 6b). The evaluations of beans in this study are similar to those provided by Servín-Palestina et al. (2022); Flores-Gallardo et al. (2024), although on a smaller scale for the states of Durango and Zacatecas.

Figure 6

Figure 6. Mean percentage error (MAPE) for 2016-2023 for each of the methods of adjustment to the simulations for rainfed corn (a) and beans (b): SA= simulations without adjustment; DA= simulations with deviation adjustment; MKA= simulations with trend adjustment; DA+MKA= simulations with deviation and trend adjustments.

2007-0934-remexca-16-esp30-e4053-gf12.png

Conclusions

This study presented a moderately accurate simulation of the agricultural yields of rainfed corn and beans with the ENSO phenomenon. Nonetheless, by integrating deviation and trend techniques into the simulations, it is possible to increase their certainty. Regarding the simulated yields, the calculated deviations indicated a generalized underestimation in the yield of both crops, where corn showed greater stability compared to beans, which presented a greater amplitude in their yields, due, most likely, to the drought conditions in the bean-growing areas of north-central Mexico.

Adjustments to the simulations showed that adding the deviation of the previous spring-summer cycles substantially improved the accuracy of the estimates, for both corn and beans. However, the exclusive use of the trend in the previous spring-summer cycle showed lower certainty in the case of corn crops, underscoring the importance of analyzing and assessing both deviations and trends in projections for the agricultural crops in question.

For yield estimates in subsequent cycles, it is essential to use accurate monthly temperature data projections from ENSO and agricultural censuses updated to the immediately preceding cycle to be forecasted. It would also be important to analyze and include other climatic teleconnections for future work of this nature. These advances made it possible to optimize agricultural planning for rainfed crops in Mexico, with the potential for extrapolation to other regions of the world.

Bibliography

1 

Acosta-Díaz, E.; Hernández-Torres, I.; Rodríguez-Guerra, R.; Pedroza-Flores, J.; Amador-Ramírez, M. D. y Padilla-Ramírez, J. S. 2011. Efecto de la sequía en la producción de biomasa y grano de frijol. Revista Mexicana de Ciencias Agrícolas. 2(2):249-263.

2 

Beebe, S. E.; Rao, I. M.; Blair, M. W. and Acosta-Gallegos, J. A. 2013. Phenotyping common beans for adaptation to drought. Frontiers in Physiology. 4(35):1-20. https://doi.org/10.3389/fphys.2013.00035.

3 

Blanco-Macías, F.; Magallanes-Quintanar, R.; Márquez-Madrid, M.; Cerano-Paredes, J.; Martínez-Salvador, M. and Valdez-Cepeda, R. D. 2020. Relationship between El Niño Southern Oscillation and Mexico’s orange yield anomalies. Terra Latinoamericana. 38(4):827-832. https://doi.org/10.28940/terra.v38i4.582.

4 

Bojórquez-Serrano, J. I.; Vidal-Martínez, V. A.; Álvarez-Bravo, A. and Coutiño-Estrada, B. 2020. Influence of ‘El Niño, southern oscillation’ on the yield of rainfed corn in Nayarit. Revista Mexicana de Ciencias Agrícolas . 11(6):1413-1421. https://doi.org/10.29312/remexca.v11i6.2572.

5 

Cao, J.; Zhang, Z.; Tao, F.; Chen, Y.; Luo, X.; and Xie, J. 2023. Forecasting global crop yields based on El Nino Southern Oscillation early signals. Agricultural Systems. 205-103564:1-12. https://doi.org/10.1016/j.agsy.2022.103564.

6 

Conde, C.; Ferrer, R. and Orozco, S. 2006. Climate change and climate variability impacts on rainfed agricultural activities and possible adaptation measures. A Mexican case study. Atmósfera. 19(3):181-194.

7 

FAO. 2017. Organización de las Naciones Unidas para la Alimentación y la Agricultura. El estado mundial de la agricultura y la alimentación: innovación para la agricultura familiar. 1-153 pp. http://www.fao.org/3/a-i7658s.pdf.

8 

Flores-Gallardo, H.; Flores-Magdaleno, H.; Rubiños-Panta, J. E.; Prado-Hernández, J. V.; Meraz-Maldonado, N. y Ascencio-Hernández, R. 2024. Simulación del crecimiento y rendimiento de frijol cultivado bajo temporal con el modelo aquacrOP. Revista Fitotecnia Mexicana. 47(4):359-368. https://doi.org/10.35196/rfm.2024.4.359.

9 

García-Montesinos, L. E.; Fernández-Reynoso, D. S.; Rubio-Granados, E.; Martínez-Menez, M. R. and Tijerina-Chávez, L. 2020. Maize (Zea mays L.) yields in Southern Mexico calculated by the decision support system for agrotechnology transfer. Terra Latinoamericana . 38(4):859-870. https://doi.org/10.28940/terra.v38i4.751.

10 

González-González, M. A. and Guertin, D. P. 2021. Seasonal bean yield forecast for non-irrigated croplands through climate and vegetation index data: geospatial effects. International Journal of Applied Earth Observation and Geoinformation, 105:102623:1-12. https://doi.org/10.1016/j.jag.2021.102623.

11 

González-González, M. A.; and Corrales-Suastegui, A. 2024. Monthly precipitation outlooks for Mexico using El Niño Southern Oscillation indices approach. Atmosphere, 15(8):981:1-14. https://doi.org/10.3390/atmos15080981.

12 

Kucharik, C. J. and Serbin, S. P. 2008. Impacts of recent climate change on Wisconsin corn and soybean yield trends. Environ. Res. Lett. 3(3), 034003:1-10. Doi: 10.1088/1748-9326/3/3/034003.

13 

Llanes-Cárdenas, O.; Norzagaray-Campos, M.; Gaxiola, A. and González, G. E. G. 2020. Regional precipitation teleconnected with PDO-AMO-ENSO in northern Mexico. Theoretical and Applied Climatology, 140(1):667-681. https://doi.org/10.1007/s00704-019-03003-7.

14 

Muñoz, I. M.; Osorio, E. Y. R.; Herrera, J. S. A. y David, L. L. 2022. Ruta turístico-gastronómica entre México y Colombia basada en sus productos endémicos: maíz y frijol Iucma-Uaem. TURPADE. Turismo, Patrimonio y Desarrollo. 12(7):1-13.

15 

Najafi, E.; Devineni, N.; Khanbilvardi, R. M.; and Kogan, F. 2018. Understanding the changes in global crop yields through changes in climate and technology. Earth’s Future, 6(3):410-427. https://doi.org/10.1002/2017EF000690.

16 

Qian, Y.; Zhao, J.; Zheng, S.; Cao, Y. and Xue, L. 2020. Risk assessment of the global crop loss in ENSO events. Physics and Chemistry of the Earth, Parts A/B/C, 116(3),102845:1-10. https://doi.org/10.1016/j.pce.2020.102845.

17 

Ramírez-Gil, J. G.; Henao-Rojas, J. C. and Morales-Osorio, J. G. 2020. Mitigation of the adverse effects of the El Niño (El Niño, La Niña) Southern Oscillation (ENSO) phenomenon and the most important diseases in avocado cv. Hass crops. Plants, 9(6):790:1-21. https://doi.org/10.3390/plants9060790.

18 

Rezaei, E. E.; Webber, H.; Asseng, S.; Boote, K.; Durand, J. L.; Ewert, F. and MacCarthy, D. S. 2023. Climate change impacts crop yields. nature reviews earth and environment.Nature 4(12):831-846. https://doi.org/10.1038/s43017-023-00491-0.

19 

Reyes-González, F.; Galvis-Spinola, A.; Almaraz-Suárez, J. J. y Hernández-Mendoza, T. M. 2021. Modelo estadístico para la predicción del rendimiento de grano en maíz. Revista Mexicana de Ciencias Agrícolas . 12(3):447-459. https://doi.org/10.29312/remexca.v12i3.2482.

20 

Sazib, N.; Mladenova, L. E.; and Bolten, J. D. 2020. Assessing the impact of ENSO on agriculture over Africa using earth observation data. Frontiers in Sustainable Food Systems. 4, 509914:1-11. Doi: 10.3389/fsufs.2020.509914.

21 

Servín-Palestina, M.; Salazar-Moreno, R.; López-Cruz, I. L.; Medina-García, G. y Cid-Ríos, J. A. 2022. Predicción de la producción y rendimiento de frijol, con modelos de redes neuronales artificiales y datos climáticos. Biotecnia. 24(2):104-111. https://doi.org/10.18633/biotecnia.v24i2.1664.

22 

Siebert, S.; Webber, H. and Rezaei, E. E. 2017. Weather impacts on crop yields-Searching for simple answers to a complex problem. Environ. Res. Lett. 12(8):1-3. https://doi.org/10.1088/1748-9326/aa7f15.

23 

Velasco-Hernández, M. D. L. Á.; Morales-Acoltzi, T.; García-Castro, M. Á.; Bernal-morales, R.; Zagoya-Martínez, J.; Juárez-Sánchez, J. P. and Ramírez-Valverde, B. 2021. Effects of atlantic and Pacific Ocean teleconnections on corn yield east of Puebla, Mexico: case studies. International Journal of Environment and Climate Change. 11(1):85-99. Doi: 10.9734/IJECC/2021/v11i130346.

24 

Yadav, K.; and Geli, H. M. 2021. Prediction of crop yield for New Mexico based on climate and remote sensing data for the 1920-2019 period. Land. 10(12):1389:1-27. https://doi.org/10.3390/land10121389.

25 

Zhai, P.; Yu, R.; Guo, Y.; Li, Q.; Ren, X.; Wang, Y. and Ding, Y. 2016. The strong El Niño of 2015/16 and its dominant impacts on global and China's climate. Journal of Meteorological Research. 30:283-297. https://doi.org/10.1007/s13351-016-6101-3.

26 

Zipper, S. C.; Qiu, J. and Kucharik, C. J. 2016. Drought effects on US maize and soybean production: spatiotemporal patterns and historical changes. Environ. Res. Lett . 11(9):094021:1-21. Doi: 10.1088/1748-9326/11/9/094021