https://doi.org/10.29312/remexca.v16i30.4053

elocation-id: e4053

González-González, Corrales-Suastegui, Narváez-Mendoza, and González-Jasso: Ciclos agrícolas análogos al ENOS: predicción de rendimientos de maíz y frijol de temporal en México

Journal Metadata

Journal Identifier: remexca [journal-id-type=publisher-id]

Journal Title Group

Journal Title (Full): Revista mexicana de ciencias agrícolas

Abbreviated Journal Title: Rev. Mex. Cienc. Agríc [abbrev-type=publisher]

ISSN: 2007-0934 [pub-type=ppub]

Publisher

Publisher’s Name: Instituto Nacional de Investigaciones Forestales, Agrícolas y Pecuarias

Article Metadata

Article Identifier: 10.29312/remexca.v16i30.4053 [pub-id-type=doi]

Article Identifier: 00016 [pub-id-type=other]

Article Grouping Data

Subject Group [subj-group-type=heading]

Subject Grouping Name: Artículos

Title Group

Article Title: Ciclos agrícolas análogos al ENOS: predicción de rendimientos de maíz y frijol de temporal en México

Contributor Group

Contributor [contrib-type=author]

Name of Person [name-style=western]

Surname: González-González

Given (First) Names: Miguel Ángel

X (cross) Reference [ref-type=aff; rid=aff1]

Superscript: 1

X (cross) Reference [ref-type=corresp; rid=c1]

Superscript: §

Contributor [contrib-type=author]

Name of Person [name-style=western]

Surname: Corrales-Suastegui

Given (First) Names: Arturo

X (cross) Reference [ref-type=aff; rid=aff1]

Superscript: 1

Contributor [contrib-type=author]

Name of Person [name-style=western]

Surname: Narváez-Mendoza

Given (First) Names: Mario Primitivo

X (cross) Reference [ref-type=aff; rid=aff1]

Superscript: 1

Contributor [contrib-type=author]

Name of Person [name-style=western]

Surname: González-Jasso

Given (First) Names: Luis Antonio

X (cross) Reference [ref-type=aff; rid=aff1]

Superscript: 1

Affiliation [id=aff1]

Label (of an Equation, Figure, Reference, etc.): 1

Institution Name: in an Address: Campo Experimental Pabellón-INIFAP. Carretera Aguascalientes-Zacatecas km 32.5, Pabellón de Arteaga, Aguascalientes, México. CP. 20670. Tel. 55.38718700, ext. 82508. [content-type=original]

Institution Name: in an Address: Campo Experimental Pabellón [content-type=orgdiv1]

Institution Name: in an Address: INIFAP [content-type=orgname]

Address Line

State or Province: Aguascalientes

Postal Code: 20670

Country: in an Address: México [country=MX]

Author Note Group

Correspondence Information: [§] Autor para correspondencia: gonzalez.miguelangel@inifap.gob.mx. [id=c1]

Publication Date [date-type=pub; publication-format=electronic]

Day: 01

Month: 09

Year: 2025

Publication Date [date-type=collection; publication-format=electronic]

Season: Sep-Oct

Year: 2025

Volume Number: 16

Issue Number: esp30

Electronic Location Identifier: e4053

History: Document History

Date [date-type=received]

Day: 00

Month: 06

Year: 2025

Date [date-type=accepted]

Day: 00

Month: 08

Year: 2025

Permissions

License Information [license-type=open-access; xlink:href=https://creativecommons.org/licenses/by-nc/4.0/; xml:lang=es]

Este es un artículo publicado en acceso abierto bajo una licencia Creative Commons

Abstract

Title: Resumen

El sector socioeconómico depende cada vez más de herramientas eficientes y accesibles para predecir condiciones agroambientales. Este estudio utiliza un modelo de clasificación de árbol de decisiones para identificar ciclos agrícolas similares al fenómeno climático de El Niño Oscilación del Sur. El objetivo es relacionar históricamente los rendimientos agrícolas nacionales de maíz y frijol de temporal en México con ENOS, por medio de los censos agrícolas primavera-verano (PV) de 1980-2014 e identificar los ciclos primavera-verano análogos al El Niño Oscilación del Sur y simular posteriormente los rendimientos de 2015-2023 (promedio de años análogos) para ambos cultivos. Adicionalmente, los valores de las simulaciones se ajustaron con métodos como la desviación de rendimientos y la tendencia con la prueba de Mann-Kendall, del ciclo anterior. Los resultados del error de porcentaje medio absoluto (MAPE) muestran un buen ajuste para el maíz (MAPE= 4%) y el frijol (MAPE= 14%) con el uso de las desviaciones, la incorporación de la tendencia mejora ligeramente el ajuste en el frijol (MAPE= 11%), pero no en el maíz (MAPE= 22%). La eficacia de estos métodos como pronóstico de rendimientos con meses de anticipación depende en gran medida de la precisión de los pronósticos de la temperatura de El Niño Oscilación del Sur. Este método empírico demuestra potencial para aplicarse en otros cultivos de temporal y regiones influenciadas por El Niño Oscilación del Sur, por lo que ofrece una herramienta útil para la antelación de impactos socioeconómicos relacionados con este fenómeno.

Keyword Group [xml:lang=es]

Title: Palabras clave

Keyword: datos históricos

Keyword: predicción de cosechas

Keyword: teleconexión climática

Counts

Figure Count [count=6]

Table Count [count=2]

Equation Count [count=0]

Reference Count [count=26]

Resumen

El sector socioeconómico depende cada vez más de herramientas eficientes y accesibles para predecir condiciones agroambientales. Este estudio utiliza un modelo de clasificación de árbol de decisiones para identificar ciclos agrícolas similares al fenómeno climático de El Niño Oscilación del Sur. El objetivo es relacionar históricamente los rendimientos agrícolas nacionales de maíz y frijol de temporal en México con ENOS, por medio de los censos agrícolas primavera-verano (PV) de 1980-2014 e identificar los ciclos primavera-verano análogos al El Niño Oscilación del Sur y simular posteriormente los rendimientos de 2015-2023 (promedio de años análogos) para ambos cultivos. Adicionalmente, los valores de las simulaciones se ajustaron con métodos como la desviación de rendimientos y la tendencia con la prueba de Mann-Kendall, del ciclo anterior. Los resultados del error de porcentaje medio absoluto (MAPE) muestran un buen ajuste para el maíz (MAPE= 4%) y el frijol (MAPE= 14%) con el uso de las desviaciones, la incorporación de la tendencia mejora ligeramente el ajuste en el frijol (MAPE= 11%), pero no en el maíz (MAPE= 22%). La eficacia de estos métodos como pronóstico de rendimientos con meses de anticipación depende en gran medida de la precisión de los pronósticos de la temperatura de El Niño Oscilación del Sur. Este método empírico demuestra potencial para aplicarse en otros cultivos de temporal y regiones influenciadas por El Niño Oscilación del Sur, por lo que ofrece una herramienta útil para la antelación de impactos socioeconómicos relacionados con este fenómeno.

Palabras clave

datos históricos, predicción de cosechas, teleconexión climática.

Introducción

En México, la superficie sembrada en 2023 alcanzó un total de 20 000 000 ha (Mha). Dentro de los cultivos de primavera-verano (PV), el maíz de grano y el frijol ocuparon 5.7 Mha y 0.85 Mha, respectivamente (https://nube.agricultura.gob.mx/cierre-agricola). Debido a su relevancia en la seguridad alimentaria, estos cultivos aportan aproximadamente el 60% y el 90% del consumo nacional, según reportes (Muñoz et al., 2022).

La ​​variabilidad climática interanual es uno de los principales factores que afectan la producción agrícola en el país, donde autores han demostrado que está relacionada con la tele conexión océano-atmósfera de El Niño Oscilación del Sur (ENOS) (Qian et al. 2020; Sazib et al., 2020; Cao et al., 2023). Durante la última década, varios estudios han destacado la importancia del fenómeno ENOS y de sus fases denominadas El Niño/Neutral/La Niña (EN/N/LN), como indicadores de la variabilidad del rendimiento de los cultivos en varias regiones en México (Blanco-Macías et al., 2020; Bojórquez-Serrano, 2020; Ramírez-Gil, 2020; Velasco-Hernández et al., 2021).

Las fases EN/LN han sido ampliamente utilizadas en la evaluación de la variabilidad climática y han sido útiles en la mayor parte de México. Las tendencias dominantes observadas a nivel mundial y regional fueron una disminución en los rendimientos de la mayoría de los cultivos, atribuidos a temperatura y precipitación, principalmente (Zipper et al., 2016; Yadav et al., 2021).

El rendimiento de los cultivos se ha previsto comúnmente al relacionar el rendimiento histórico con diferentes variables como las climáticas, fisiológicas y socioeconómicas (Kucharik y Serbin, 2008). Por ejemplo, la variabilidad del rendimiento se ha examinado al utilizar la temperatura y la precipitación, que son utilizadas como las principales variables climáticas para la predicción del rendimiento, las cuales brindan información valiosa sobre las condiciones de crecimiento (Siebert et al., 2017).

La mayoría de los estudios sobre predicción de rendimientos agrícolas se han basado en registros históricos relativamente cortos, generalmente de 30 a 40 años, en lugar de emplear series de tiempo más extensas que superen los 100 años. Utilizar períodos más largos puede ser ventajoso para analizar cómo los cultivos responden a diversas condiciones climáticas, como eventos extremos (eg., sequías), cambios graduales en temperatura y precipitación y variaciones socioeconómicas (como fluctuaciones en precios regionales o políticas).

Sin embargo, trabajar con series temporales extensas puede implicar asumir que la respuesta de los cultivos al cambio climático es estacionaria; es decir, que no varía con el tiempo. Este supuesto podría no ser válido, ya que las plantas pueden adaptarse, ya sea naturalmente o mediante avances tecnológicos, a cambios como el aumento de temperatura. Por ello, es crucial evaluar los modelos de predicción de rendimiento considerando diferentes períodos y longitudes de datos para incorporar adecuadamente estos factores (Rezaei et al., 2023).

Por lo que los objetivos de este trabajo fueron: 1) Identificar los índices históricos de ENOS de 1980-2014 para obtener un modelo de ciclos PV análogos de 2015 -2023; 2) relacionar directamente los ciclos PV análogos con rendimientos históricos en los cultivos de maíz de grano y frijol, para simular los rendimientos 2015-2023; 3) realizar el ajuste de las simulaciones con base a la desviación absoluta y la tendencia detectada en ambos cultivos para determinar los rendimientos simulados con los antedichos ajustes y 4) evaluar los rendimientos simulados con ajuste contra lo registrado.

La evaluación de los resultados ayuda a realizar prospectivas precisas del rendimiento y mejorar aún más nuestra comprensión de los impactos de las teleconexiones climáticas con la sostenibilidad de los sistemas agrícolas (Najafi et al., 2018).

Materiales y métodos

Área de estudio

El área de estudio es en México, con una superficie de 1 943 945 km2, se sitúa al sur de Norteamérica entre los océanos Pacífico y el Atlántico-Golfo de México (Figura 1). México, debido a su ubicación entre América del Norte y Centroamérica, es una región que, por su accidentada topografía, alberga diversos climas y microclimas. El clima a gran escala está modulado por varios mecanismos como el transporte asociado de humedad de ambos océanos.

Figura 1

Figura 1. Ubicación geográfica de México en Norteamérica.

2007-0934-remexca-16-esp30-e4053-gf1.png

En la región, la sequía es el fenómeno climático que tiene el impacto más negativo sobre la población que depende principalmente de la agricultura de temporal para su sustento. Por lo anterior, es preocupante que el cambio climático ha provocado incertidumbre en la idoneidad futura de estas tierras para los cultivos tradicionales (Conde et al., 2006).

Base de datos

Para los rendimientos de maíz de grano y frijol de temporal se utilizó la base de datos del SIAP (https://www.gob.mx/agricultura/dgsiap/acciones-y-programas/produccion-agricola-33119 ) durante los ciclos primavera-verano (PV) de 1980-2023, los cuales son datos oficiales de la Secretaría de Agricultura y Desarrollo Rural (SADER) en México. Los datos fueron reportados en t ha-1 a nivel nacional.

En el caso de la base de datos de ENOS, fueron utilizados las temperaturas históricas de la región 3.4 (ENOS3.4), que fueron descargados del repositorio web: https://www.cpc.ncep.noaa.gov/data/indices/ersst5.nino.mth.91-20.ascii. Se seleccionaron los datos de temperatura mensual (marzo-septiembre) en grados centígrados (°C) del periodo de 1980-2023.

Desarrollo del modelo de ciclos PV análogos

El modelo de ciclos PV análogos consistió en la correlación de Pearson (r) de la temperatura mensual de ENOS3.4 durante los ciclos PV de 1980-2014 con la temperatura mensual de ENOS3.4 para cada uno de los ciclos PV de 2015-2023. Cabe mencionar, que se eligieron estos últimos nueve ciclos PV, aproximadamente un 20% de los datos totales, porque fueron utilizados posteriormente como ciclos PV de prueba de los rendimientos de maíz y frijol, a partir de los rendimientos de los ciclos PV de entrenamiento (1980-2014).

Para el primer ciclo PV análogo al ENOS (2015) se correlacionó el bloque de siete meses del ciclo PV 2015 con el bloque de siete meses del ciclo PV 1980 y sucesivamente hasta la última correlación con el ciclo PV 2014. Enseguida, se continuó con el segundo ciclo (2016), el cual siguió el mismo procedimiento anterior hasta completar el último ciclo (2023). Para cada ciclo PV análogo al ENOS; es decir, para los años de 2015-2023, se identificaron aquellos años donde existiera una fuerte correlación (r( 0.8).

Con la información de los años análogos al ENOS para los ciclos del 2015-2023 se extrajeron los rendimientos de maíz y frijol de temporal (ciclos de entrenamiento de 1980-2014) y con ellos se realizaron ensambles (promedio aritmético de rendimientos de ciclos PV análogos), de tal forma tener las simulaciones de los rendimientos agrícolas de maíz y frijol de temporal de 2015-2023 (ciclos de prueba).

Ajuste en los rendimientos simulados

Además de las simulaciones análogas de los rendimientos (SA) realizadas para los ciclos PV de prueba, se desarrollaron y compararon diferentes alternativas de ajustes: a) Simulación+Desviación. Para ambos cultivos, se compararon las simulaciones de cada uno de los ciclos PV de prueba contra los registros y se calculó su desviación: D i = x ^ i - x i 1). Donde: Di= es la desviación del año de simulación x ^ contra el registrado x, para maíz o frijol; i= son los años de 2015-2023.

El resultado de cada desviación fue sumado al siguiente año de prueba, a manera de tener una prognosis; por ejemplo, se inició con el DA2016 que fue calculado con la desviación de lo simulado con el registro del anterior ciclo PV (E2015): DA i = A i + D i-1 2). Donde: DAi= es el ajuste por el método de simulación por desviación y A= es el ensamble de los años análogos al ciclo de prueba en cuestión (i). b) Simulación+tendencia. Debido al avance tecnológico en el aumento de los rendimientos (serie no estacionaria), se calculó si la tendencia fue significativa por medio de la prueba no paramétrico de Mann-Kendall y se extrajeron las pendientes de Sen.

Las tendencias significativas fueron calculadas de forma escalonada para obtener el valor de incremento de la pendiente (incrementos por año para ambos cultivos) e integrados al siguiente ciclo PV, por ejemplo, se realizó la prueba de Mann-Kendall de 1980-2015 para ser integrado al 2016, similar a lo realizado con el método de desviación: MKAi= SAi + SLi-1 3). Donde: MKAi= es el ajuste por el método de Mann-Kendall y SLi-1= es la pendiente de Sen (incremento o decremento en los rendimientos por cada año de análisis) del ciclo anterior. c) Simulación+desviación+tendencia. Finalmente, este último método integra las últimas dos opciones de ajuste a los rendimientos de los cultivos de maíz y frijol de temporal para ser analizadas: DA+MKAi 5).

Evaluación de las simulaciones vs registros

Cabe mencionar, que de las nueve simulaciones a evaluar (2015-2023) se redujeron a ocho (2016-2023), debido a que al utilizar los métodos de ajuste se trabajó con información del año anterior. Se determinaron métricos para cuantificar la magnitud de los errores de las simulaciones iniciales y las simulaciones con cada uno de los métodos de ajuste a los ciclos PV simulados o de prueba (2016-2023) para cada uno de los cultivos.

Para ello, se calcularon los métricos de MAE en todas las simulaciones o ciclos PV de prueba (2016-2023): MAE m = 1 n t=1 n A t - F t 6). Donde: MAEm= es el error medio absoluto del método (m) en cuestión para cada cultivo; At= es el rendimiento real y Ft= el rendimiento simulado. Asimismo, se calcularon los errores de porcentaje medios absolutos (MAPE) con base al MAE, al dividirlo con el promedio del rendimiento real (At) en los ciclos PV de 2016 a 2023: MAPE m = 1 n t=1 n A t - F t A t 7).

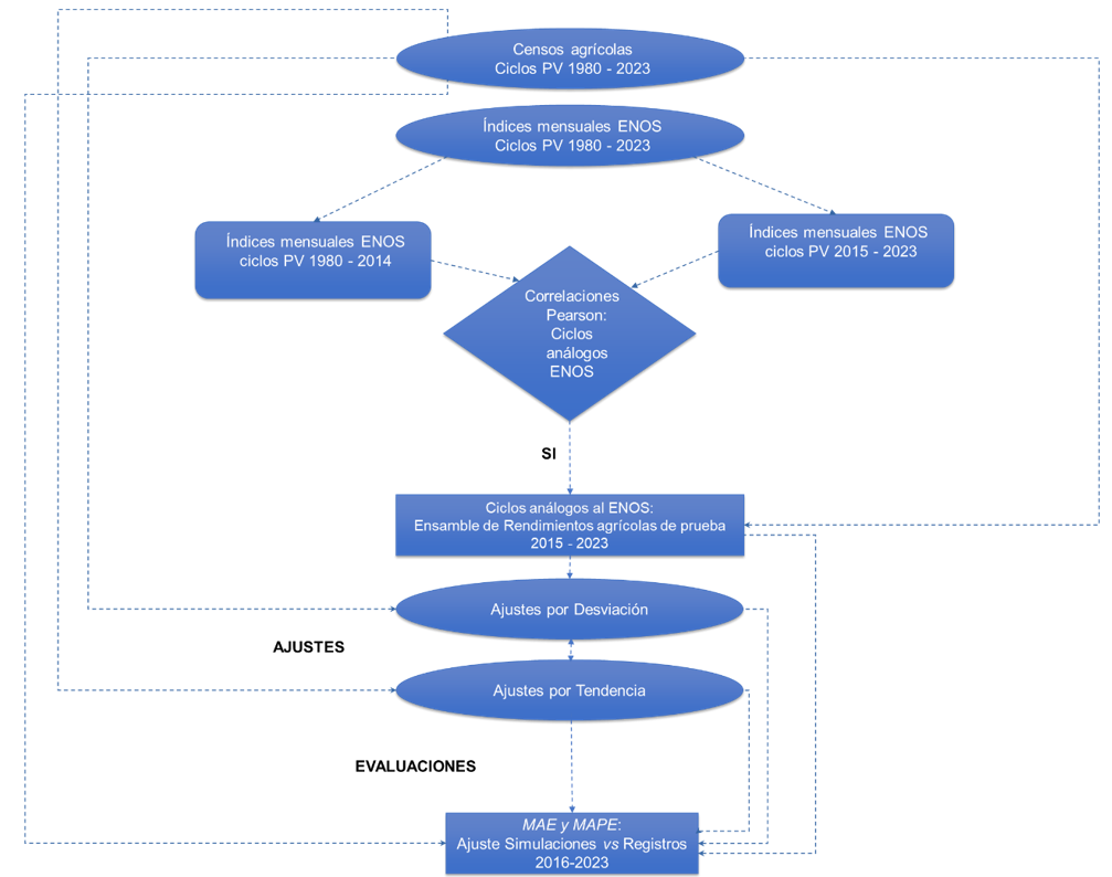
Donde: MAPEm= es el error de porcentaje medio absoluto para maíz o frijol de temporal de cada uno de los métodos de ajuste propuestos para los ciclos PV de prueba (2016-2023) (Figura 2).

Figura 2

Figura 2. Procedimiento para obtención de las simulaciones de los rendimientos agrícolas para maíz y frijol (2015-2023) con sus métodos de ajuste y evaluaciones correspondientes.

2007-0934-remexca-16-esp30-e4053-gf2.png

Resultados y discusión

Ciclos PV análogos

En la Figura 3, se presentan los años o ciclos PV análogos identificados para los años de prueba. Se identifican de tres hasta 23 ciclos PV análogos en los años simulados, siendo el menor durante el 2015. Lo anterior, es muy probable dado que fue registrado El Niño de gran intensidad para tal ciclo (Zhai et al., 2016) y por consiguiente pocos años históricos desde 1980 tuvieron tal magnitud.

Figura 3

Figura 3. Ciclos PV análogos (eje y) de los años de prueba 2015-2023 (eje x).

2007-0934-remexca-16-esp30-e4053-gf3.png

Por otro lado, en el resto de los ciclos PV se registra un número importante de años análogos (hasta 23 años en el 2019), los cuales se encontraron mayormente en la fase N del fenómeno de ENOS, similar a lo identificado por González-González y Corrales-Suastegui (2024). El fenómeno de ENOS es un importante modulador de la variabilidad del clima a nivel global, y por consiguiente su afectación a los rendimientos agrícolas de temporal; sin embargo, existen otros fenómenos o teleconexiones climáticas a tomar en cuenta, en especial para México (Llanes-Cárdenas, 2020).

Entre estos se encuentran la oscilación del atlántico norte (NAO) y la oscilación decadal del pacífico (PDO), que también influyen en los patrones de precipitación y temperatura en la región. Además, la variabilidad climática en México está fuertemente asociada a la actividad de los ciclones tropicales y a la interacción entre los océanos Pacífico y Atlántico, lo que puede exacerbar sequías o inundaciones en diferentes zonas del país.

Rendimientos simulados para maíz y frijol

Los ensambles de los rendimientos de maíz de grano de temporal fueron de alrededor de 2 t ha-1, con un máximo de 2.61 t ha-1 para los años 2020, 2021 y 2022 y un mínimo de 1.39 t ha-1 en 2016, mientras que las desviaciones estándar de los ciclos PV análogos para cada año de simulación estuvieron entre 200 y 300 kg ha-1 (Cuadro 1a). En el caso del frijol de temporal, los ensambles de los rendimientos simulados fueron de alrededor de 500 kg ha-1, con un máximo de entre 570 kg ha-1 y un mínimo de 465 kg ha-1, entretanto, las desviaciones estándar de los ciclos PV análogos para cada año de simulación estuvieron en alrededor de 100 kg ha-1 (Cuadro 1b).

Cuadro 1

Cuadro 1. Estadísticas descriptivas de las simulaciones de rendimientos de 2015-2023 para el cultivo de maíz (a) y frijol (b).

2015 2016 2017 2018 2019 2020 2021 2022 2023
a)
Prom 2.013 1.989 1.898 1.913 1.973 2.026 1.961 2.027 2.205
Max 2.18 2.3 2.34 2.42 2.56 2.61 2.61 2.61 2.5
Min 1.78 1.39 1.52 1.48 1.52 1.39 1.48 1.52 1.78
Desv 0.208 0.29 0.246 0.336 0.294 0.347 0.335 0.343 0.226
b)
Prom 0.57 0.465 0.479 0.512 0.484 0.485 0.489 0.495 0.56
Max 0.67 0.61 0.63 0.67 0.63 0.61 0.63 0.63 0.67
Min 0.37 0.32 0.36 0.26 0.36 0.32 0.260 0.37 0.37
Desv 0.173 0.095 0.072 0.129 0.072 0.083 0.089 0.071 0.096

Se observó una mayor magnitud en la amplitud de los rendimientos de los ciclos PV análogos utilizados en el frijol que en el maíz, lo anterior, debido a las condiciones erráticas de precipitación donde se encuentra las mayores zonas frijoleras de temporal (centro-norte de México), ya que las sequías son un factor que limita en el desarrollo del cultivo (Acosta-Díaz et al., 2011).

Desviaciones de las simulaciones y tendencia de los registros

Las desviaciones de los rendimientos simulados muestran una subestimación en todos los años para maíz y frijol, aunque en este último hay sobreestimaciones en 2015, 2020 y 2022 (Figura 4). En el caso del maíz, las desviaciones se encuentran en alrededor de 500 kg ha-1 y de 65 kg ha-1 para el frijol de temporal. Las subestimaciones en rendimientos son características en métodos de promedio o de regresión (González-González y Guertin, 2021).

Figura 4

Figura 4. Diferencia de lo simulado vs lo observado en los rendimientos de maíz (a) y frijol (b) de temporal.

2007-0934-remexca-16-esp30-e4053-gf4.png

En cuanto a la prueba de Mann-Kendall, se muestran tendencias positivas significativas de los registros de ambos cultivos, en especial, es más fuerte en el maíz (TAU = ~0.7 y PVALUE ≤ 0.05) en comparación con el frijol (TAU ~0.3 y PVALUE ≤ 0.05) (Cuadro 2). Para el caso de maíz, se observó una tendencia anual de 24 a 26 kg ha-1 y de 3 a 4 kg ha-1 para el frijol (Cuadro 2).

Cuadro 2

Cuadro 2. Identificación de tendencias significativas (PVALUE) y pendientes (SEN SLOPE) de los rendimientos históricos de maíz (a) y frijol (b) de temporal para cada uno de los ciclos PV de prueba (2015-2022), mediante la prueba de Mann-Kendall.

a)
Ciclos PV TAU p value Sen Slope
1980-2015 0.711 1.23E-09 0.024
1980-2016 0.727 1 0.024
1980-2017 0.741 6.74E-11 0.025
1980-2018 0.752 1.88E-11 0.025
1980-2019 0.764 4.45E-12 0.026
1980-2020 0.771 1.47E-12 0.026
1980-2021 0.78 4.12E-13 0.026
1980-2022 0.788 1.16E-13 0.026
1980-2023 - - -
b)
Ciclos PV TAU p value Sen Slope
1980-2015 0.332 0.005 0.004
1980-2016 0.346 0.003 0.004
1980-2017 0.362 0.002 0.004
1980-2018 0.377 0.001 0.004
1980-2019 0.373 0.001 0.004
1980-2020 0.347 0.002 0.004
1980-2021 0.37 0.001 0.004
1980-2022 0.34 0.002 0.003
1980-2023 - - -

Se detecta una tendencia positiva debido al avance tecnológico, en especial, se observó que esto ha sucedido en los rendimientos de los cultivos mundiales de trigo, arroz y maíz (FAO, 2017). En el caso del frijol de temporal, aparentemente en este estudio, se muestra que ha sido menor su avance tecnológico, debido quizás a que las razas responden diferente a las condiciones de sequía (Beebe et al., 2013).

Ajustes a las simulaciones y evaluaciones de los rendimientos de maíz y frijol

Para maíz de temporal, el ajuste de lo simulado con la desviación del ciclo PV anterior muestra una mejora sustancial en la estimación de rendimientos, así como la incorporación de la tendencia junto con la desviación. Por otro lado, el uso de solo la tendencia muestra la menor certeza (Figura 5a). Los resultados de las evaluaciones de la simulación del modelo de rendimiento de maíz son comparables al trabajo global de Reyes-González et al. (2021) y ligeramente mejores a los de García-Montesinos et al. (2020) en el sur de México. En el caso del frijol, en el ajuste a lo simulado se observa una mayor certeza con la desviación, desviación y tendencia juntos, y una menor certeza con el solo uso de la tendencia, similar a lo mostrado por el maíz (Figura 5b).

Figura 5

Figura 5. Registros, simulaciones y simulaciones con ajustes a los rendimientos para maíz (a) y frijol (b) de temporal con los diferentes métodos propuestos durante los ciclos PV de prueba (2015-2023).

2007-0934-remexca-16-esp30-e4053-gf5.png

Para el maíz, los MAPE son de 22% en la simulación y la simulación junto con la tendencia, mientras que son de solo un 4% utilizando la desviación y la desviación junto con la tendencia (Figura 6a). En tanto que, en el frijol se observa un MAPE similar en todos los métodos (de 11% a 14%), pero con un mejor ajuste con el uso de solo la tendencia (11%) (Figura 6b). Las evaluaciones del frijol en este estudio son similares a lo dispuesto por Servín-Palestina et al. (2022); Flores-Gallardo et al. (2024), aunque a una menor escala sobre los estados de Durango y Zacatecas.

Figura 6

Figura 6. Error medio porcentual (MAPE) de 2016-2023 para cada uno de los métodos de ajuste a las simulaciones para maíz (a) y frijol (b) de temporal: SA= simulaciones sin ajuste; DA= simulaciones con ajuste de desviaciones; MKA= simulaciones con ajuste de tendencia y DA+MKA= simulaciones con ajuste de desviación y tendencia.

2007-0934-remexca-16-esp30-e4053-gf6.png

Conclusiones

En este estudio se reveló una simulación medianamente certera de rendimientos agrícolas de maíz y frijol de temporal con el fenómeno de ENOS. Sin embargo, al integrar técnicas de desviación y tendencia en las simulaciones es posible incrementar su certeza. En cuanto a los rendimientos simulados, las desviaciones calculadas indicaron una subestimación generalizada en el rendimiento de ambos cultivos, donde el maíz mostró una mayor estabilidad en comparación con el frijol, que presentó una mayor amplitud en sus rendimientos, debido, muy probablemente, a las condiciones de sequías en las zonas frijoleras del centro-norte de México.

Los ajustes a las simulaciones demostraron que agregar la desviación de los ciclos primavera-verano anteriores mejoró sustancialmente la precisión de las estimaciones, tanto para el maíz como para el frijol. Sin embargo, el uso exclusivo de la tendencia en el ciclo primavera-verano anterior mostró una menor certeza en el caso del cultivo de maíz, lo que subraya la importancia de analizar y evaluar tanto las desviaciones como las tendencias en las proyecciones de los cultivos agrícolas en cuestión.

Para estimaciones de rendimientos en ciclos posteriores es esencial utilizar proyecciones de datos mensuales precisos de temperatura de ENOS y censos agrícolas actualizados hasta el ciclo inmediato anterior a pronosticar. Asimismo, para futuros trabajos de esta índole sería importante analizar e incluir otras teleconexiones climáticas. Estos avances permitieron optimizar la planificación agrícola de cultivos de temporal en México, con potencial de extrapolación a otras regiones del mundo.

Bibliografía

1 

Acosta-Díaz, E.; Hernández-Torres, I.; Rodríguez-Guerra, R.; Pedroza-Flores, J.; Amador-Ramírez, M. D. y Padilla-Ramírez, J. S. 2011. Efecto de la sequía en la producción de biomasa y grano de frijol. Revista Mexicana de Ciencias Agrícolas. 2(2):249-263.

2 

Beebe, S. E.; Rao, I. M.; Blair, M. W. and Acosta-Gallegos, J. A. 2013. Phenotyping common beans for adaptation to drought. Frontiers in Physiology. 4(35):1-20. https://doi.org/10.3389/fphys.2013.00035.

3 

Blanco-Macías, F.; Magallanes-Quintanar, R.; Márquez-Madrid, M.; Cerano-Paredes, J.; Martínez-Salvador, M. and Valdez-Cepeda, R. D. 2020. Relationship between El Niño Southern Oscillation and Mexico’s orange yield anomalies. Terra Latinoamericana. 38(4):827-832. https://doi.org/10.28940/terra.v38i4.582.

4 

Bojórquez-Serrano, J. I.; Vidal-Martínez, V. A.; Álvarez-Bravo, A. and Coutiño-Estrada, B. 2020. Influence of ‘El Niño, southern oscillation’ on the yield of rainfed corn in Nayarit. Revista Mexicana de Ciencias Agrícolas . 11(6):1413-1421. https://doi.org/10.29312/remexca.v11i6.2572.

5 

Cao, J.; Zhang, Z.; Tao, F.; Chen, Y.; Luo, X.; and Xie, J. 2023. Forecasting global crop yields based on El Nino Southern Oscillation early signals. Agricultural Systems. 205-103564:1-12. https://doi.org/10.1016/j.agsy.2022.103564.

6 

Conde, C.; Ferrer, R. and Orozco, S. 2006. Climate change and climate variability impacts on rainfed agricultural activities and possible adaptation measures. A Mexican case study. Atmósfera. 19(3):181-194.

7 

FAO. 2017. Organización de las Naciones Unidas para la Alimentación y la Agricultura. El estado mundial de la agricultura y la alimentación: innovación para la agricultura familiar. 1-153 pp. http://www.fao.org/3/a-i7658s.pdf.

8 

Flores-Gallardo, H.; Flores-Magdaleno, H.; Rubiños-Panta, J. E.; Prado-Hernández, J. V.; Meraz-Maldonado, N. y Ascencio-Hernández, R. 2024. Simulación del crecimiento y rendimiento de frijol cultivado bajo temporal con el modelo aquacrOP. Revista Fitotecnia Mexicana. 47(4):359-368. https://doi.org/10.35196/rfm.2024.4.359.

9 

García-Montesinos, L. E.; Fernández-Reynoso, D. S.; Rubio-Granados, E.; Martínez-Menez, M. R. and Tijerina-Chávez, L. 2020. Maize (Zea mays L.) yields in Southern Mexico calculated by the decision support system for agrotechnology transfer. Terra Latinoamericana . 38(4):859-870. https://doi.org/10.28940/terra.v38i4.751.

10 

González-González, M. A. and Guertin, D. P. 2021. Seasonal bean yield forecast for non-irrigated croplands through climate and vegetation index data: geospatial effects. International Journal of Applied Earth Observation and Geoinformation, 105:102623:1-12. https://doi.org/10.1016/j.jag.2021.102623.

11 

González-González, M. A.; and Corrales-Suastegui, A. 2024. Monthly precipitation outlooks for Mexico using El Niño Southern Oscillation indices approach. Atmosphere, 15(8):981:1-14. https://doi.org/10.3390/atmos15080981.

12 

Kucharik, C. J. and Serbin, S. P. 2008. Impacts of recent climate change on Wisconsin corn and soybean yield trends. Environ. Res. Lett. 3(3), 034003:1-10. Doi: 10.1088/1748-9326/3/3/034003.

13 

Llanes-Cárdenas, O.; Norzagaray-Campos, M.; Gaxiola, A. and González, G. E. G. 2020. Regional precipitation teleconnected with PDO-AMO-ENSO in northern Mexico. Theoretical and Applied Climatology, 140(1):667-681. https://doi.org/10.1007/s00704-019-03003-7.

14 

Muñoz, I. M.; Osorio, E. Y. R.; Herrera, J. S. A. y David, L. L. 2022. Ruta turístico-gastronómica entre México y Colombia basada en sus productos endémicos: maíz y frijol Iucma-Uaem. TURPADE. Turismo, Patrimonio y Desarrollo. 12(7):1-13.

15 

Najafi, E.; Devineni, N.; Khanbilvardi, R. M.; and Kogan, F. 2018. Understanding the changes in global crop yields through changes in climate and technology. Earth’s Future, 6(3):410-427. https://doi.org/10.1002/2017EF000690.

16 

Qian, Y.; Zhao, J.; Zheng, S.; Cao, Y. and Xue, L. 2020. Risk assessment of the global crop loss in ENSO events. Physics and Chemistry of the Earth, Parts A/B/C, 116(3),102845:1-10. https://doi.org/10.1016/j.pce.2020.102845.

17 

Ramírez-Gil, J. G.; Henao-Rojas, J. C. and Morales-Osorio, J. G. 2020. Mitigation of the adverse effects of the El Niño (El Niño, La Niña) Southern Oscillation (ENSO) phenomenon and the most important diseases in avocado cv. Hass crops. Plants, 9(6):790:1-21. https://doi.org/10.3390/plants9060790.

18 

Rezaei, E. E.; Webber, H.; Asseng, S.; Boote, K.; Durand, J. L.; Ewert, F. and MacCarthy, D. S. 2023. Climate change impacts crop yields. nature reviews earth and environment.Nature 4(12):831-846. https://doi.org/10.1038/s43017-023-00491-0.

19 

Reyes-González, F.; Galvis-Spinola, A.; Almaraz-Suárez, J. J. y Hernández-Mendoza, T. M. 2021. Modelo estadístico para la predicción del rendimiento de grano en maíz. Revista Mexicana de Ciencias Agrícolas . 12(3):447-459. https://doi.org/10.29312/remexca.v12i3.2482.

20 

Sazib, N.; Mladenova, L. E.; and Bolten, J. D. 2020. Assessing the impact of ENSO on agriculture over Africa using earth observation data. Frontiers in Sustainable Food Systems. 4, 509914:1-11. Doi: 10.3389/fsufs.2020.509914.

21 

Servín-Palestina, M.; Salazar-Moreno, R.; López-Cruz, I. L.; Medina-García, G. y Cid-Ríos, J. A. 2022. Predicción de la producción y rendimiento de frijol, con modelos de redes neuronales artificiales y datos climáticos. Biotecnia. 24(2):104-111. https://doi.org/10.18633/biotecnia.v24i2.1664.

22 

Siebert, S.; Webber, H. and Rezaei, E. E. 2017. Weather impacts on crop yields-Searching for simple answers to a complex problem. Environ. Res. Lett. 12(8):1-3. https://doi.org/10.1088/1748-9326/aa7f15.

23 

Velasco-Hernández, M. D. L. Á.; Morales-Acoltzi, T.; García-Castro, M. Á.; Bernal-morales, R.; Zagoya-Martínez, J.; Juárez-Sánchez, J. P. and Ramírez-Valverde, B. 2021. Effects of atlantic and Pacific Ocean teleconnections on corn yield east of Puebla, Mexico: case studies. International Journal of Environment and Climate Change. 11(1):85-99. Doi: 10.9734/IJECC/2021/v11i130346.

24 

Yadav, K.; and Geli, H. M. 2021. Prediction of crop yield for New Mexico based on climate and remote sensing data for the 1920-2019 period. Land. 10(12):1389:1-27. https://doi.org/10.3390/land10121389.

25 

Zhai, P.; Yu, R.; Guo, Y.; Li, Q.; Ren, X.; Wang, Y. and Ding, Y. 2016. The strong El Niño of 2015/16 and its dominant impacts on global and China's climate. Journal of Meteorological Research. 30:283-297. https://doi.org/10.1007/s13351-016-6101-3.

26 

Zipper, S. C.; Qiu, J. and Kucharik, C. J. 2016. Drought effects on US maize and soybean production: spatiotemporal patterns and historical changes. Environ. Res. Lett . 11(9):094021:1-21. Doi: 10.1088/1748-9326/11/9/094021